江门市医疗保障局 2023-12-20 18:10发表于广东

2024年度江门市居民医保参保集中缴费期马上就要结束了,还没有缴费的城乡居民朋友请抓紧时间哦!
2024年度江门市居民医保 缴费标准为每人每年406元 ,与2023年度保持不变,请确保足额存款缴费。
(具体缴费办法可点击下图参阅)

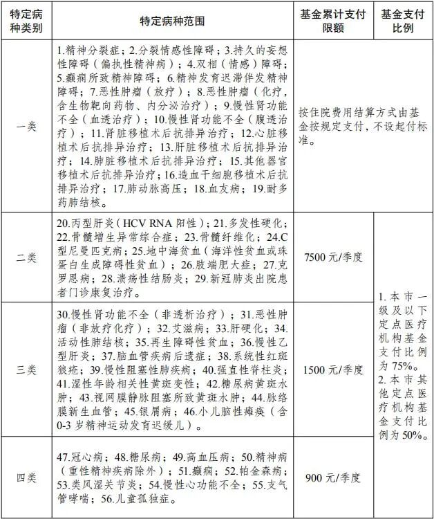
2024年度江门市居民医保待遇
与2023年度相比,均保持不变
江门医保带您一起了解下!
参加我市居民医保参保人可在一级及以下定点医疗机构或我市儿童专科定点医疗机构中选定一家,享受普通门诊待遇。

异地长期居住人员备案有效期内确需回参保地就医的,可以在参保地享受医保直接结算服务,其医保待遇为参保地转诊转院待遇水平。
异地转诊人员和异地急诊抢救人员支付比例低于参保地相同级别医疗机构报销比例10个百分点,非急诊且未转诊的其他临时外出就医人员支付比例低于参保地相同级别医疗机构报销比例20个百分点,急诊抢救人员在本市或异地非定点医疗机构就诊的,基金支付比例(含大病保险)在本市三级定点医疗机构标准基础上降低10个百分点,起付标准按异地定点医疗机构标准执行。
具体待遇标准详见↓↓
